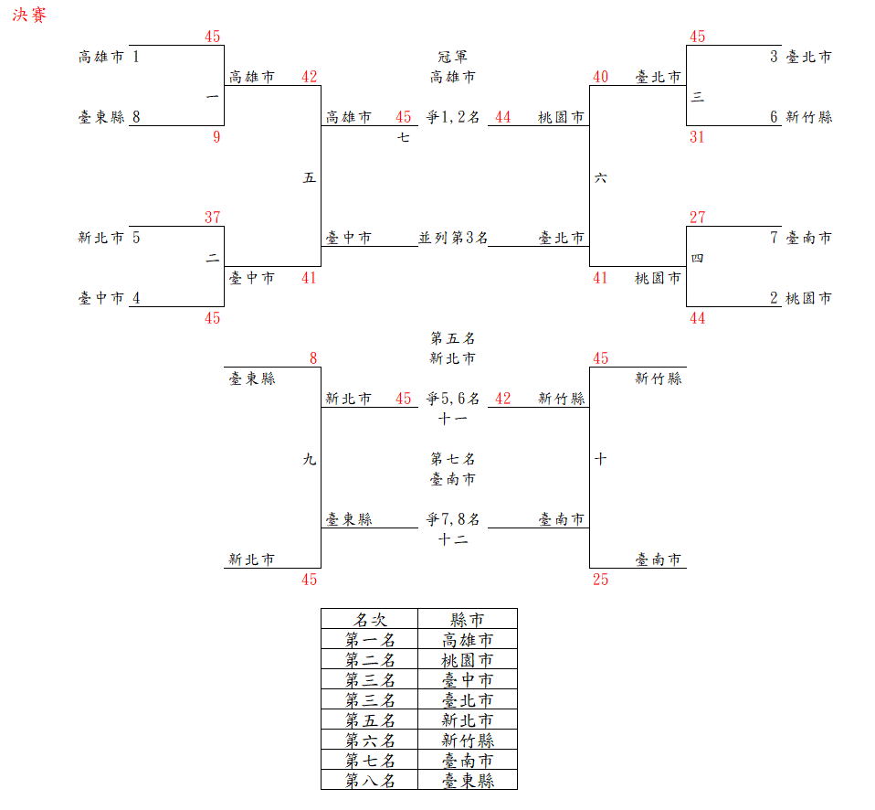
擊劍女子組銳劍團體賽

賽程圖

關閉視窗